今年常州的首个春假(4月1日—3日)正好撞上清明小长假,连休6天。3月24日,常州召开新闻发布会,发布首个春假具体安排。市文广旅、教育、体育、科协等部门联动,免费或优惠开放相关场地,并开设主题实践教育课程,为学生提供丰富优质的互动体验。
一、六大研学线路
1. 侏罗纪探秘营:沉浸式探秘中华恐龙园,完成古生物探索,获得专属恐龙勋章及证书。
2. 轨道科技解码营:独家探访地铁“最强大脑”,全景式了解地铁运营体系,以“科技动脉向未来”为主题,完成地铁探秘科学报告。
3. 运河文脉探寻营:行走大运河,解码江南名士基因,见证工业遗产新生。
4. 红色基因传承营:开展“百年前的95后”专题研究,对比“常州三杰”青年时代与当代青少年的责任担当,传承“常州三杰”精神,体验非遗民俗。
5. 智慧农业探秘营:从土壤到果实,解码现代科技农业,体验春种劳动乐趣。
6. 生态智造守护营:深度了解常州在长江大保护、产业绿色转型等方面的实践与成就,探秘光伏智造,围绕“能源、生态与和平”主题,探讨中国智造对全球可持续发展的贡献。
*预约方式:“乐享常州”小程序预约

二、六大服务政策
1. “常宝培训”公益课:推出包含手作、书画、艺术、阅读等多门类“常宝”公益课程。

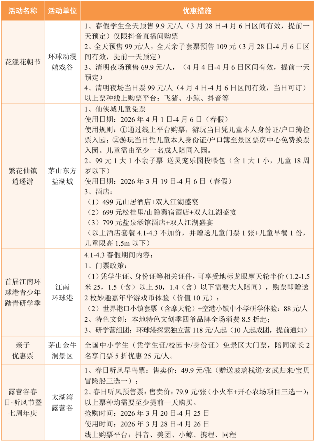
2. “公益普惠”优惠游:全市各大主力景区推出学生优惠政策,部分实施儿童、中小学生免费入园,部分主力景区同步推出成人促销票和亲子套票。
2026春假文旅优惠措施(“公益普惠”优惠游)


3. “暖心守护”畅通行:继续实施外地来常游客公共交通免票政策,全市16周岁以下中小学生免费乘坐公共交通。
4. “春苗健身”常享动:春假期间,市公共体育场馆游泳项目(常州奥体中心,清潭全民健身中心)对16周岁以下中小学生免费开放,鼓励青少年强身健体,乐享运动时光。
春假“奔跑吧·少年”活动安排(免费)

5. “官方带娃”无忧托:全市义务教育学校在春假期间(4月1日—3日)面向确有需求的家庭提供免费托管服务。
6. “童趣艺享”艺术周:春假期间开展儿童演艺免费专场演出,丰富未成年人假日文化生活。

三、六大主题活动
1. 春日非遗嘉年华
春假期间,全市非遗展馆、非遗工作室开设乱针绣、金坛刻纸、常州梳篦、留青竹刻、玉雕、香牌等传统工艺体验课程,体会匠心巧思,领略江南雅致。
2. 春花烂漫寻春记
常州各大景区以“花”为题,推出系列春日活动,融合传统花朝文化与沉浸式游园体验。活动涵盖NPC互动、国风演绎、烟花秀、萌宠互动及市集美食等多元内容,为游客提供丰富春日选择。
3. 乡野寻春享农趣
各乡村旅游重点村围绕自然、非遗与农耕,推出系列春日体验活动,融合亲子互动、手作学习与田园探索。活动涵盖采茶炒茶、挖笋拓印、古法造纸及乡野美食品鉴等多元内容,让全家在动手实践中感受春日的生机与野趣。
4. 智造春天开放日
全市工业旅游区推出融合历史探索、技术展示与互动体验的工业旅游活动,涵盖垃圾发电观摩、火车制造探秘、纺织艺术创造等多元内容,让孩子触摸“常州智造”的过去与未来。市科协推出“智游龙城”科普游。
5. 春日艺术体验营
举办书画、绘本、藏书票、戏剧等艺术体验活动,培养学生艺术素养和审美能力。
6. 博物启智探索行
全市文博场馆推出“虫虫总动员”“进击的植物”等社教活动,开放“龙城志——常州博物馆数字实景研学”,开展人文走读、清明读书会及“穿越时空的红色密码”儿童友好沉浸式互动体验,打造“自然科普+红色人文”双驱动的春日研学矩阵。
(活动清单详见附表)
春日非遗嘉年华


春花烂漫寻春记

乡野寻春享农趣


智造春天开放日

“智游龙城 科技同行”“科普游”春假线路

春日艺术体验营

博物启智探索行


